navigacija inštrukcije

inštrukcije > elektrotehnika > Superpozicija

Objavljeno: 22.2.2019

Superpozicija

Metoda superpozicije pravi, da lahko določimo vrednost napetosti ali toka na določeni točki v vezju tako, da seštejemo prispevke posameznih virov.
Prispevke računamo tako, da vklapljamo posamezne vire (tokovne ali napetostne) pri čemer so ostali viri izklopljeni, kar pomeni, da je napetostni vir kratko sklenjen, tokovni vir pa odpet iz vezja.

Primer

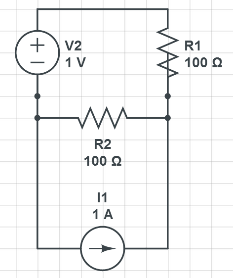
Oglejmo si spodnji primer, kjer je potrebno izračunati tok, ki teče skozi upornik $R_2$.

superpozicija

V primeru imamo torej dva upora in dva vira, tokovnega in napetostnega.
Za reševanje najprej odklopimo tokovnega in ga nadomestimo z odprtimi sponkami.
Ostane nam torej samo napetostni vir in dva zaporedno vezana upornika
Tok skozi upornik R2 dobimo tako, da vrednost napetosti delimo z vsoto obeh uporov. Nadomestna upornost je vsota obeh upornosti, tok pa je skozi oba upor enak, ker so spodaj namesto tokovnega vira odprte sponke.

Tokovni vir -> odprte sponke

Tok skozi upornik R2 je enak kvocientu napetosti napetostnega vira in vsote obeh uporov.

$I_{R_2} = \frac{U_g}{R_1 + R_2}$

Pri naših podatkih znese vrednost tega toka $5\:mA \: (\frac{1\:V}{200 \Omega} = 0,005\:A = 5 \: mA)$.
To je torej prispevek prvega (napetostnega) vira in ga označimo z $I_1$.

Sedaj moramo dobiti pa še drug prispevek. Tokrat odklopimo napetostni vir in ostane nam tokovni vir. Napetostni vir zamenjamo s kratkim stikom.

napetostni vir -> kratek stik

Tok skozi upor $R_2$ lahko izračunamo s pomočjo tokovnega delilnika. Tok skozi $R_2$ je enak

$I_{R_2} = I_g \cdot \frac{R_1}{R_1 + R_2} = 1 A \cdot \frac{100 \Omega}{200 \Omega } = 0,5\: A$

Na koncu samo seštejemo oba prispevka, torej prispevek $5\: mA$ od napetostnega vira in $0,5\: A$ od tokovnega vira. Končna vrednost toka skozi upor $R_2$ je torej $505 \:mA$.

Preberite še:

Potrebujete dodatne informacije? Pomagajo vam lahko inštruktorji elektrotehnike.

elektrotehnika

Določite lokacijo

Določite termin

Dodatni filtri

Počisti

OŠ/SŠ

Študenti in ostali

Poišči mojo
lokacijo

Na domu

Online

Danes
(cena +50%)

Jutri

Jutri popoldne

Pojutrišnjem

Pojutrišnjem popoldne

Ta teden

Ta teden popoldne

V naslednjih treh dneh

V naslednjih treh dneh popoldne

Kadarkoli

Cena

Spol

Starost

Fakulteta

Razvrsti po:

Počisti filtre

Razvrsti po:

priporočamo
opravljene ure
razpoložljivost
reference
odzivnost
oddaljenost
cena
starost

Stopimo v stik



Inštruktor meseca

Inštruktor Niki

inštruktor meseca

8 prejetih referenc

Lokacije

interaktiven zemljevid inštruktorjev
Poiščite mi inštruktorja

Inštruktorja poiščemo namesto vas

Da bi bil postopek iskanja vašega inštruktorja čim bolj učinkovit, vas prosimo za nekaj podatkov.

Zapri okno